为顺应全球区域经济一体化迅猛发展的新形势,自2003年以来,我国积极推进自贸区建设进程,积极“进群”。11月2日,我国参加的《区域全面经济伙伴关系协定》(RCEP)保管机构东盟秘书处发布通知,RCEP已达到协定生效门槛,将于明年1月1日开始生效。除此以外,我国还积极拥抱《全面与进步跨太平洋伙伴关系协定》(CPTPP)这个“十一国大群”,在今年9月,正式提交“入群申请”。
zg****于2021年9月16日正式提出申请加入《全面与进步跨太平洋伙伴关系协定》。
借此本文将对区域协定再做一次梳理,并探讨《区域全面经济伙伴关系协定》《全面与进步跨太平洋伙伴关系协定》对于跨境电商的影响。
以关税减免、原产地规则、知识产权边境保护、争议解决机制为例
关税减免
RCEP是当前我国签署的***高标准的自由贸易协定。而CPTPP代表了当今世界***高标准的自由贸易协定,这个“高标准”,就体现在关税减让和市场准入的程度上。
根据RCEP协定附件中的关税承诺表,RCEP协定各成员之间货物贸易关税减让以立即降至零关税、10年内降至零关税的承诺为主。以zg****为例,zg****关税承诺表中涉及8277个8位税号,从协定生效后第10年,对日本以外的缔约方大约有80%左右的8位税号商品降至零关税;协定生效后第20年,关税承诺表中的8位税号商品对所有缔约方降至80%~90%。
RCEP签署前,对于zg****与东盟、韩国、澳大利亚、新西兰,在现有已签署生效的自贸协定项下,该国家或地区已给予zg****相应关税优惠,下表所示。
因此,对于zg****与东盟、韩国、澳大利亚、新西兰之间,RCEP关税减让的现实意义并不是很大。
而对于出口到日本的企业来说,RCEP有利于跨境电商企业开拓此前对zg****进口产品征收关税颇高的日本市场。2006—2016年,日本自zg****进口产品加权平均关税税率一直高于进口自世界其他国家和地区产品的加权平均关税税率。RCEP协定签署后,日本对zg****产品的免关税比例将达到86%。其中,电机电器、核反应堆、锅炉、车辆及其零附件、医疗设备等行业中70%~80%的商品将在RCEP签署后立即实现零关税,而服装纺织、家具、塑料制品等行业几乎全部产品将在过渡期后实现零关税。
客观地讲,RCEP是当前我国签署的***高标准的自由贸易协定。而CPTPP代表了当今世界***高标准的自由贸易协定,这个“高标准”,就体现在关税减让和市场准入的程度上。
CPTPP第2章第2.4条“关税取消”规定,缔约国应依照其减让表,逐步取消对原产货物的关税。缔约国***终实现零关税的税目数和贸易额占比接近100%,且立即实现零关税的占比达85%以上,排除在零关税之外的高度敏感产品极少。
需要注意的是,不同国家的关税取消具有不同的时间表,零关税产品比重不同,且有不同的实施期。新加坡在协定生效起即全部零关税,澳大利亚***晚第4年取消,新西兰***晚第7年取消,加拿大***晚第12年取消,墨西哥***晚第16年取消,日本、越南***晚第21年取消,但有少许保留。此外,加拿大、日本、墨西哥、越南还对少数产品保留了关税配额,日本对部分农产品保留了农业保障措施和林业保障措施,加拿大和日本之间有专门的汽车贸易附录。
原产地规则
是否满足原产地规则,对自由贸易协定项下交易的商品所征收的关税会产生显著差异,也会对企业跨境供应链安排以及经济利益产生巨大影响。
原产地规则是一国根据国家法律法规或******协定约定的原则,制定并实施的确定生产或制造货物的国家或地区的具体规定,可以理解为商品的“经济国籍”。对于企业而言,在判定商品原产地时,主要考虑和应用的规则包括:税则归类改变标准、区域价值成分标准、区域成分累积规则。
◎税则归类改变规则
主要根据税号是否发生变更进行判定,即当产成品的税号相比于非原产材料全部发生了变化时,该商品为原产,但同时需要考虑微小含量。按照税号改变位数的不同,税则归类改变标准又分为章节改变、品目改变及子目改变。
◎区域价值成分标准
主要是根据区域增值是否超过一定比例进行判定,即生产制造过程中,创造的价值超过一定水平,则可以将商品判定为原产。
◎区域成分累积规则
在一定区域内,一缔约方生产商品所使用的其他缔约方的原产货物或者生产活动可以计入该商品的原产成分。
根据RCEP累积规则第一款,符合原产地要求且在另一缔约方用作生产另一货物或材料的材料,应当视为原产于对制成品或材料进行加工或处理的缔约方,即累积的材料首先需要获得原产资格(货物累积/不******累积)。需要说明的是,此款并未对累积区域作出限制,因此适用区域包括所有缔约方。同时RCEP累积规则第二款规定,将在5年内审议,考虑将第一款中累积的适用范围扩大到各缔约方内的所有生产和货物增值,即非原产材料在其他缔约方经过加工虽然仍未获得原产资格,但在该缔约方实现的加工和增值部分也可以进行累积(生产累积/******累积)。
从根本上而言,RCEP对于企业***重要的经济价值就在于累积规则。因为除zg****和日本外,zg****与RCEP其他缔约方之间均已存在自由贸易协定,而与RCEP项下的关税优惠待遇相比现存自由贸易协定并未显著升级,且zg****和日本之间降税幅度也相对有限。但正是有了15国这样大范围的区域成分累积,使得跨境流通的商品更加容易获得协定项下原产资格,享受RCEP优惠关税。这将有助于跨国公司更加灵活地进行产业布局,建立更精细更完善的产业链分工体系,降低***终产品的生产成本,不仅有助于扩大RCEP成员之间的贸易,还将极大地促进区域供应链、价值链的深度融合和发展。
对于CPTPP而言,第十条第二款确定了“部分累积”的要求,而第三款则扩大到多个缔约方无论是否赋予原产资格的生产过程也可进行累积,也就是允许产品在CPTPP所有成员国中共同生产或加工制作,不必由单一国家完成其原产地要求,且可以对非原产于CPTPP任何成员国的产品进行累积 ,这就是“******累积”或“生产累积”,是更为宽松的原产地规则,给予货物的生产以及材料更大的选择空间。这一累积方式鼓励CPTPP成员国之间的产业链进一步碎片化至不同的成员国,降低了货物、材料在CPTPP成员国之间流通的关税负担。
另外,RCEP与CPTPP类似,均在传统原产地证书的基础上,增加了经核准的出口商声明以及出口商的自主声明,将有效减少出口企业在申请优惠关税待遇时的成本。
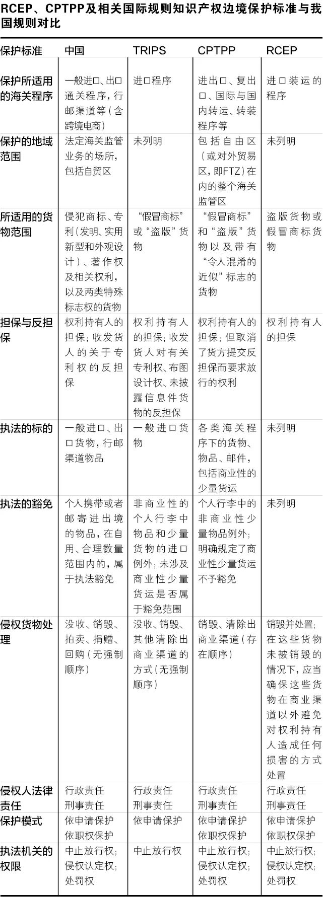
知识产权边境保护
我国已基本达到了******规则的“高标准”知识产权边境保护水平,跨境电商企业是否还有必要对“高标准”CPTPP、RCEP条款抱着反对和担心的心态呢?
RCEP第十一章“知识产权”的“边境措施”部分,对主管部门在知识产权边境保护中的职责作出了规定。其中,对于“有正当理由怀疑可能存在盗版货物或假冒商标货物进口”,海关有依权利人申请中止放行和依职权中止放行两种执法方式。
首先,如知识产权的权利持有人有正当理由怀疑可能存在盗版货物或假冒商标货物进口,可向海关提出中止放行的申请,并提供足以保护被告和主管机关并防止滥用的保证金或同等担保。在这种情况下,各成员方也可以规定,在不损害缔约方关于信息保密的法律法规的前提下,主管机关有权将发货人、进口商或收货人的名称和地址、货物的描述、货物的数量,以及已知货物的原产地,告知权利持有人。其次,海关也应当设立或维持关于进口装运的程序,可依职权中止放行涉嫌盗版或假冒商标的货物。在此情况下,海关可以要求权利持有人提供相关信息。在以上两种情况采取中止放行的措施时,海关应在合理期限内认定涉嫌盗版货物或假冒商标货物是否侵犯知识产权权利。
在知识产权的边境措施这一节中,也规定了主管机关对侵权货物的销毁程序和申请、储存、销毁等的费用要求。
CPTPP第18.76条“与边境措施相关的特殊要求”规定了缔约方在知识产权边境保护中的职责。海关部门可依权利人申请或依职权中止放行或扣留进口的任何涉嫌假冒、混淆性相似商标或盗版的货物。
知识产权权利人启动申请程序时,需要提供充足证据,以使海关确信可初步推定权利人的知识产权受到侵犯,海关可要求提供可合理期待的属权利人所知范围内的充分信息,使可疑货物可被主管机关合理识别。同时,海关可要求权利人提供担保。值得注意的是,CPTPP一缔约方可规定,保证金可以采取附条件保函的形式,条件为:如主管机关确定该物品不属侵权货物,则可使被告免受因中止放行货物而造成任何损失或损害。
我国知识产权边境保护的标准总体与CPTPP、RCEP 相类似,远高于 TRIPS 协议(《与贸易有关的知识产权协议》)。通过对比可知:首先,我国知识产权边境保护的模式包括依申请的保护(海关被动保护)和依职权的保护(海关主动保护),与CPTPP、RCEP 标准相同;而TRIPS协议仅规定提供依申请保护模式是成员方的强制性义务;其次,在执法机关的权限方面,我国海关具有对货物的中止放行权,对货物是否侵权的认定权,和对侵权行为的行政处罚权。这一执法权限范围与 CPTPP、RCEP 要求的范围一致。而TRIPS 协议仅要求成员方边境执法机关具有对货物的中止放行权,而并不要求具有货物是否侵权的认定权和处罚权。这是由于TRIPS协议考虑到各成员方的行政体制与边境执法机构权限的差异,所以仅做了各成员可以接受的***低要求;再次,我国在侵权人的法律责任、认定侵权货物的处理等都与 CPTPP 、RCEP相类似。
因此,既然我国已基本达到了******规则的“高标准”知识产权边境保护水平,跨境电商企业是否还有必要对“高标准”CPTPP、RCEP条款抱着反对和担心的心态呢?值得跨境电商企业注意的是,CPTPP在“假冒商标”和“盗版”货物之外,增设了“令人混淆的近似”标准,这一标准将有可能增加我国出口货物在境外被扣押的风险。
目前,“令人混淆的近似”标准尚不清晰,为境外海关提高扣押我国货物比例以及认定侵权的比例提供了充分合理的依据;与此同时,根据美国、欧盟的数据显示,来源于我国的货物经常被境外海关的风险管理系统识别为知识产权侵权高风险货物,一系列经济体将基于“令人混淆的近似”条款而阻碍我国货物快速通关。
争端解决机制
RCEP的争端解决机制,适用于缔约方之间,主要包括五个阶段。CPTPP规定国家争端解决机制共23条,涉及争端解决、国内程序与私人商事争议解决两个小节。其中,争端解决包括九个阶段。总体来说,CPTPP与RCEP在争端解决方面的设置基本一致。
RCEP第十九章对于争端解决机制,从RCEPzj****组设立、召集、听证会、程序、zj****组报告以及执行等各方面进行了明确约定。RCEP争端解决机制适用于缔约方之间与RCEP解释和适用相关的争端解决以及一缔约方认为另一缔约方的措施与RCEP项下的义务不相符或者另一缔约方未履行本协定项下的义务。值得注意的是,RCEP的争端解决机制,适用于缔约方之间,比如日本和韩国之间;对于一缔约方和另一缔约方的企业、个人之间的争端,并不适用,也就是说,如果一家泰国水果生产公司认为新西兰的某项政策不符合RCEP的相关规定,此争端不适用RCEP的争端解决机制。
RCEP争端解决机制,主要包括五个阶段。
第1阶段
磋商
一缔约方可以提出磋商,磋商请求应当说明提出请求的理由,包括确认争议措施,并且指出起诉的事实和法律基础。另一缔约方应在7日内答复。在紧急情况下,包括涉及易腐货物的情况,应该提出磋商请求之日后15天内进行磋商,其他情况下,30天内进行磋商。
第2阶段
申请成立zj****组
如果被诉方没有对磋商请求作出答复、没有进行磋商或者磋商未能在期限内解决争端,起诉方可以通报被诉方,请求设立zj****组。
第3阶段
成立zj****组
若起诉方申请成立zj****组,zj****组应按照RCEP规定的程序设立;zj****组一般由3名zj****组成。在紧急情况下,zj****组应在90天内发布中期报告;一般情况下,120天内发布中期报告。中期报告发出之日起30天内,zj****组应向争端各方发布***终报告。zj****组应当以协商一致方式作出裁定和决定,如zj****组不能取得一致,可以多数投票的方式作出裁定和决定,如果没有对未协商一致的事项提出不同意见,单独意见zj****组的裁定和决定为终裁,不能上诉,且对各方具有约束力。
第4阶段
***终报告的执行
第5阶段
执行审查
如争端各方对***终报告的执行涉及的义务或措施存在分歧,应当通过重新召集的zj****组,也称“执行审查zj****组”解决争端。
CPTPP协定第28章中规定国家争端解决机制共23条,涉及争端解决、国内程序与私人商事争议解决两个小节。其中,争端解决包括9个阶段。总体来说,CPTPP与RCEP在争端解决方面的设置基本一致。
另外,CPTPP还阐明了国内程序与私人商事争议解决。首先,CPTPP对缔约方的国内法司法管辖权作出了限定。任何缔约方不得以另一缔约方未能履行义务或履行的措施与义务不符为由,在其国内法项下各规定起诉其他缔约方。其次,面对自贸区内私人当事人之间的******商事争议,CPTPP鼓励缔约国应在***大可能限度内使用仲裁和其他替代性争议解决办法。
2019年8月,亚太经合组织(APEC)经济委员会审议通过了《APEC跨境电商(B2B)在线争端解决合作框架》,鼓励通过在线谈判、调解、仲裁非诉解纷方式帮助中小微企业解决跨境电商纠纷。2021年我国推出北明(跨境)商事争议在线解决平台,实现异步调解、背靠背调解,并提供视频调解、文书智能生成、在线签署等多项功能;调解不成,企业还能在线申请仲裁,平台支持仲裁文书的智能生成、裁决书的在线送达,进一步推动争议的实质性化解。这类平台与机制可为RCEP、CPTPP电商争端解决所借鉴及利用。
对跨境电商的意义 总体而言, RCEP与CPTPP给跨境电商带来新机遇。 减免关税有利于提高出口商品的竞争力 RCEP、CPTPP减免关税的措施将为跨境电商B2B企业,尤其是为出口企业带来利好。关税的减免有望降低我国跨境电商企业出口商品在进口国的税费成本,进而为海外市场的用户带来更加优惠的价格,提高出口商品的市场竞争力。 此外,疫情后获客渠道与交易磋商渠道发生变化,传统外贸行业遭受打击,关税减免政策有利于鼓励我国传统外贸出口企业向跨境电商转型。 贸易标准化有利于削弱交易壁垒 此前,跨境电商商品出口海外面临一个较大的合规风险,即各国贸易标准存在差异,包括各项原始产地规则、市场准入政策、投资政策、服务贸易政策等。伴随着原产地规则、海关程序、检验检疫、技术标准等统一规则落地,区域内贸易规则逐渐规范与统一,区域内市场的贸易标准一体化大大削弱了交易壁垒。 生产要素自由流动有利于海外仓的建设与运作 RCEP、CPTPP签订后,区域内各国国家资源、商品流动、技术合作、服务资本合作、人才合作等都将更加便利,而海外仓的建设阻碍也将大大减少。例如,各方承诺对于区域内各国的投资者、公司内部流动人员、合同服务提供者、随行配偶及家属等各类商业人员,在符合条件的情况下,可获得一定居留期限,享受签证便利,开展各种贸易投资活动。对此,企业可以抓住机遇进行海外资本、人员投入,推进区域品牌化建设,高质量推进海外仓建设、丰富海外仓功能,对海外市场资源进行有效的整合。 促进贸易数字化,助力电商企业转型升级 以RCEP为例,RCEP涵盖了一系列推动贸易数字化,降低信息沟通成本的规则。例如协定要求推进无纸化贸易,认可电子文档与纸质文件具有同等法律效力;除了法规特殊要求外,任一组织不得否认电子签名的法律有效性;所有组织应该鼓励应用互认的电子认证;等等。 可以预见,未来跨境电商交易将持续朝着数字化方向前进,这也要求跨境电商企业充分利用云计算、大数据、人工智能等新型数字经济,将其广泛运用于跨境贸易服务、生产、物流和支付环节,提升效率,实现自身从劳动型驱动升级为智慧型驱动。 对跨境电商的建议 关税筹划 目前,我国已对外签署并生效自贸协定共19份,其中与东盟、韩国、新西兰等国的双边自贸协定安排***终实现零关税的产品均超过RCEP安排的降税水平,只在少数产品上RCEP有超出原自贸协定的降税安排。因此,企业在进出口产品时要对RCEP、CPTPP和现行自贸协议的税率进行对比,选择适用更优惠的税率,充分享受关税减让的红利。以广西为例,广西进出口企业还存在着对现行自贸协定利用率不高的问题。2020年,广西区内利用协定税率进口越南货物的经营单位共516家,仅占进口越南货物企业的52.7%,同样的情况也出现在出口方面,广西企业对自贸协定政策应用有较大的提升空间。 原产地管理 考虑到RCEP、CPTPP对于企业在区域内自由贸易的促进作用以及对跨境供应链安排的巨大影响,特别是在新***肺炎疫情暴发以及中美贸易摩擦的大环境下区域协定所能带来的经济活力,建议相关企业深入分析自身商品、产业链情况,针对不同商品适用的原产地规则,提前做好生产和物流等方面的安排,并加快企业进出口业务系统和管理程序的优化。必要时,可以寻求专业服务机构的帮助,运用较为成熟的原产地管理信息系统,有效分析RCEP、CPTPP协定给企业价值链带来的变化,用好自由贸易协定优惠政策。 需要提醒企业的是,原产地判定在实际操作中具有较高的专业性,原产地规则本身相对复杂,且原产地判定业务还涉及商品归类、海关估价等专业领域。因此,在企业内部,需要生产、采购、销售、财务等部门通力合作、整合数据、统一行动来共同管理;在企业外部,需要对供应商进行管控,以保证原材料原产地判断的真实性和准确性。此外,如上文所言,RCEP与CPTPP均在传统原产地证书的基础上,增加了经核准的出口商声明以及出口商的自主声明,这标志着未来原产地证明将从政府审核签发模式转变为以企业信用为基础的自主声明模式,在提高通关便利性的同时,对企业原产地管理也提出了更高的合规性要求。 提前做好产业布局 面对RCEP、CPTPP带来的新贸易环境,建议企业提前做好布局。如RCEP生效后,我国和日本之间首次达成农产品关税减让安排,日本6成以上、我国8成以上的农产品将相互取消关税。以广西壮族自治区为例,广西作为农业大区,优势农产品如沃柑、西瓜、金花茶等有望以零关税进入日本消费市场。再如电动汽车行业,据了解,日本计划于2035年实现全面使用电动汽车,但日本目前只有松下具备较强的电池供给能力,且价格不菲。而广西电动汽车以其稳定的性能、低廉的价格已引起日本市场的关注。随着日本进入电动汽车推广周期,广西电动汽车进入日本市场与日本车企开展合作将存在较大发展空间。 其次跨境电商企业应聚焦供应链通道,打造商品分拨集散市场。东盟国家聚集了大量劳动密集型生产基地,而zg****强大的市场消费能力对企业具有巨大的吸引力,RCEP关税减让为商品回流zg****提供了更便利的条件。 ***后聚焦区位优势,变“产业外迁”为“百企入边”。以广西为例,广西跨境电商企业运用广西与东盟尤其是与越南毗邻的优势,用好“跨境劳务”等边境政策,将东盟劳动力成本优势、zg****产业链和营商环境优势、RCEP成员国之间关税减让优势等形成叠加效应,在边境上营造劳动力成本低、营商环境好、产业链相对健全的产业环境,让外迁产业在边境落地,留企于边。 知识产权合规 企业开展进出口业务前,应当对目标市场的知识产权保护环境做充分调查以安排知识产权风险防范的相关计划与措施。在选品方面,企业在选择高科技知识产权密集型产品进出口时应更为谨慎,同时要求供应商提供知识产权权属证明并进行留存,防范日后的知识产权纠纷风险。对于自主研发设计的跨境电商企业,应事先对商品所涉的商标、zl****技术与外观设计进行详细的调查检索,了解******竞争者的知识产权情况。如检索发现商品有侵权可能,应对zl****技术与商标设计作规避处理。为保护自身合法的知识产权,企业可以在目标市场当地申请知识产权,并向zg****海关备案实现知识产权的边境保护。跨境电子商务经营者进入目标市场前,可聘请当地律师等专业人员对出口商品在当地出售是否侵犯知识产权出具意见书,为日后的知识产权纠纷作风险防范。 企业开展进出口业务后,应注重合规经营,并对于知识产权相关的数据进行固定和保存,做好留存与管理证据工作,时刻关注政策动态,加强交流培训。目前,海关总署已经开通了“知识产权海关保护备案系统”,电子商务经营者及开展自营业务的电商企业可以通过该系统查询在海关总署备案的知识产权情况,初步判断自己的商品是否侵权。其次,如果企业对利用系统查询的结果仍然判断不准,还可以利用海关预确认制度进行咨询。这种做法虽暂无明确的法律依据,但有******的实践效果,因为******的关企互动也便于海关开展工作,提高工作效率,同时树立zg****海关有担当、有作为的形象。 对于企业而言,预确认属于法律咨询,产品尚未进出口,因此即使涉嫌侵权也不会受到任何处罚。一般而言,企业办理知识产权预确认需要提交以下材料:注册市场监管登记资料、海关备案信息;商标、zl****证书;授权委托书,即他人委托申请人生产/出口相关货物的授权文件;拟出口的货样;预确认申请书。为了让海关能有充分的审查时间,企业应于不晚于货物进出口的1个月前向海关申请。 ***后,出口企业应当积极了解产品销售地的知识产权保护政策和******业商品的知识产权注册情况。切不可心存侥幸,若有必要应及时进行市场调查,对产品所使用的商标、装潢、宣传语、外观设计等进行检索、分析,以判断是否侵权。此外,企业也应该对所出口国家的知识产权制度、司法制度等有相应的了解,以便在发生纠纷之后可以采取合适的措施,以***大限度地维护自身的合法权益。 苦练内功全面提升自身竞争力 一方面,跨境电商企业要在提升产品、服务和企业自身的行业竞争力上下功夫,努力增加产品附加值,包括在产品的“差异化、个性化、******化、品牌化”几个方面发力,同时一定要注重保护好知识产权。另一方面,要具备创新意识,企业所经营产品和服务的质量才是企业根本的竞争实力,要注重产品和技术的核心创新,提升消费者权益保障能力,注重商品信息披露,优化退换货服务流程。 用好政策红利 打造******竞争力 RCEP各成员国的发展差距较大,涵盖了高中低收入国家。因此,RCEP协议确立的规则特点是包容性与高标准两者兼顾。“高标准”体现在统一了区域内的原产地规则,货物在出口时只要符合该原产地规则即取得了RCEP原产地资格,无须经每一个成员国的单独确认。而“包容性”则在货物贸易的其他条款中可以发现,特别是由于各成员国分别采取“统一减让”与“国别减让”两种方式设立关税减让表,使得税差问题须***通过额外特定的原产地规则来处理。我国目前在积极准备加入的CPTPP对发达国家和发展zg****家适用同样的高标准贸易规则。 我国不仅拥有稳定的政治经济环境与强烈开放和合作的意愿,而且还积极参与自由贸易协定,20年来取得了惊人的成就和经验,探索并建立了坚实的经济与制度基础。加上国家大力支持跨境电商行业发展,近年来陆续出台相关政策,如跨境电子商务综合试验区试点政策,政策利好覆盖通关、物流、结汇、退税等各业务环节,为跨境电商的出口提供扶持。今年3月,***新出台的跨境电商零售进口试点全面放开政策,将跨境电商零售新模式向更广范围推广,鼓励更多电商企业主体加入市场,有利于跨境电商零售进口行业的持续充分发展。在此背景下,电商企业更应充分用好政策红利,结合自身优势开展差异性竞争,实现弯道超车,打造******竞争力。
